Nanjing Agricultural University The Academy of Science
Caption
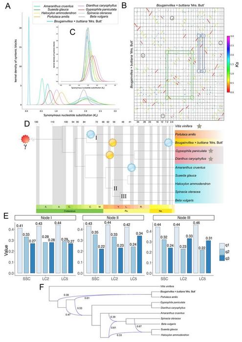
WGD and phylogenomic analysis results.
Credit
Horticulture Research
Usage Restrictions
Credit must be given to the creator.
License
CC BY
Disclaimer: AAAS and EurekAlert! are not responsible for the accuracy of news releases posted to EurekAlert! by contributing institutions or for the use of any information through the EurekAlert system.