CD47 antisense oligonucleotide treatment improves glucose homeostasis and alleviates dyslipidemia in aged male mice (IMAGE)
Caption
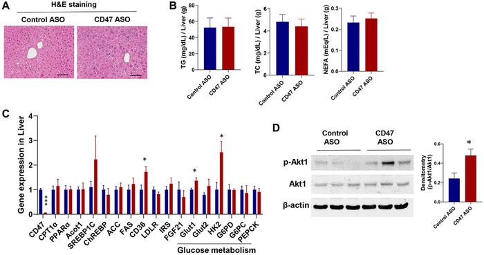
Figure 6. Effect of CD47 ASO treatment on liver histology and gene expression in aged male mice. (A) Representative H&E staining image of liver (scale bar = 100 μm); (B) Hepatic lipid levels including triglycerides, total cholesterol, and free fatty acid; (C) Gene expression in liver by qPCR; (D) Representative hepatic immunoblotting of p-AKT1, total AKT, and β-actin, with corresponding densitometry results. Data are represented as mean ± SEM (n = 6 mice/group). *P < 0.05 and ***P < 0.001 compared to control group.
Credit
Copyright: © 2025 Gwag et al. This is an open access article distributed under the terms of the Creative Commons Attribution License (CC BY 4.0), which permits unrestricted use, distribution, and reproduction in any medium, provided the original author and source are credited.
Usage Restrictions
With credit to the original source.
License
Original content