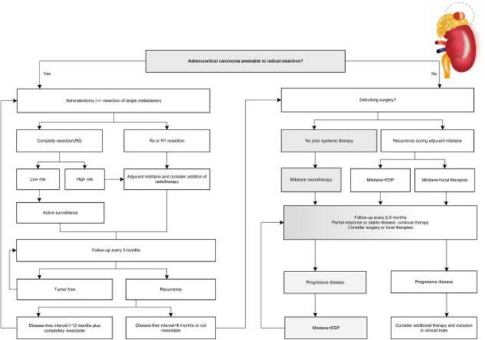
Treatment flow chart for adrenocortical carcinoma. (IMAGE)

Shanghai Jiao Tong University Journal Center

Disclaimer: AAAS and EurekAlert! are not responsible for the accuracy of news releases posted to EurekAlert! by contributing institutions or for the use of any information through the EurekAlert system.