可注射干细胞组装体用于软骨修复示意图 (IMAGE)
Caption
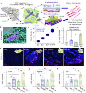
a)可注射干细胞组装体促进细胞-细胞/细胞-基质相互作用同时负载促软骨分化药物;b)ECM包覆和TGF-β3负载的MnO2纳米管示意图;c)FESEM图显示BMSC之间及其与一维纳米纤维之间紧密连接;d)通过重塑氧化微环境、增加细胞存活率和促进移植细胞软骨分化效率,实现增强软骨再生。
Credit
©《中国科学》杂志社
Usage Restrictions
Use with credit.
License
Original content