Figure 3 (IMAGE)
Caption
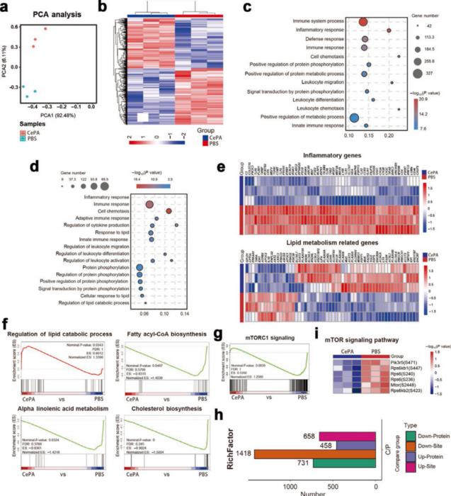
Bioinformatic analysis of the regulatory effect of CePA.
Credit
Fenghua Xu, Shoujie Zhao, Yejing Zhu, Jun Zhu, Lingyang Kong, Huichen Li, Shouzheng Ma, Bo Wang, Yongquan Qu, Zhimin Tian, Junlong Zhao, Lei Liu
Usage Restrictions
none
License
Original content