Morphometric analysis of pancreatic islets in wild-type (WT) rabbits and rabbits with cystic fibrosis (CF) (IMAGE)
Caption
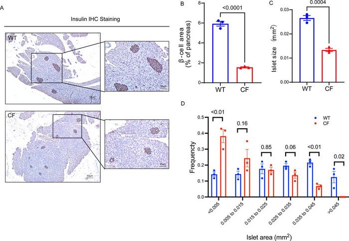
(A) Insulin immunostaining of pancreatic sections from WT animals (n=3) and animals with CF (n=3) was conducted. Representative images are shown here. The high-power magnification in the right panel shows the boxed region in the left panel, demonstrating islet size. The scale bar in the left panel is 50 μm; the scale bar in the right panel is 25 μm. (B) Total β-cell area per pancreas for WT animals (n=3) and animals with CF (n=3). (C) Quantification of islet size in WT (n=3) and CF (n=3) pancreas. (D) Frequency distribution of individual islet sizes in WT (n=3) and CF (n=3) pancreas. The pancreas area, β-cell area and islet size were measured using the ImageJ program. The β-cell area (%) was calculated as the ratio of (sum of β-cell area)/(total pancreas area). IHC, immunohistochemistry.
Credit
By Xiubin Liang, Xia Hou, Y Eugene Chen, Jian-Ping Jin, Kezhong Zhang, Jie Xu
Usage Restrictions
Credit must be given to the creator. Only noncommercial uses of the work are permitted.
License
CC BY-NC