Transcriptomic profiling and analysis of lncRNAs in GR-overexpressing SH-SY5Y cells. (IMAGE)
Caption
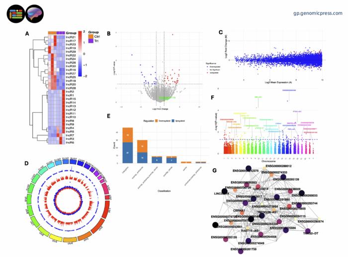
Transcriptomic profiling and analysis of lncRNAs in GR-overexpressing SH-SY5Y cells. (A) Heatmap of the top 30 differentially expressed lncRNAs showing hierarchical clustering between GR-overexpressing and control cells. (B) Volcano plot of 12,075 lncRNAs displaying log2 fold-change versus –log10(pvalue) significance. Significantly upregulated lncRNAs (adjusted p < 0.05) are shown in red, and downregulated lncRNAs in blue. (C) MA plot representing log2 fold-change versus mean normalized counts of differentially expressed lncRNAs under GR-overexpression. (D) Circular chromosomal plots showing the genomic distribution of significantly upregulated (track 1, blue bars) and downregulated (track 2, red bars) lncRNAs across all chromosomes. The innermost track presents both upregulated (blue) and downregulated (red) lncRNAs as scatter dots. (E) Stacked bar plot showing the distribution of differentially expressed lncRNAs by biotype, including bidirectional, exon-sense overlapping, intergenic, intron-sense overlapping, intronic antisense, and natural antisense categories. The Y-axis is representative of the number of counts of each biotype. (F) Manhattan plot of log2 fold-change values of differentially expressed lncRNAs grouped by biotype and chromosomal origin. Some of the significantly regulated lncRNA gene symbols are labeled on the plot. (G) Coexpression network of significantly differentially expressed lncRNAs (|log2FC| > 1, p < 0.05) constructed using Pearson correlation (R > 0.7, p < 0.01). Nodes represent lncRNAs, and edges indicate significant coexpression relationships. Hub lncRNAs are highlighted in dark magenta.
Credit
Yogesh Dwivedi
Usage Restrictions
Credit must be given to the creator.
License
CC BY