Figure 2. (IMAGE)
Caption
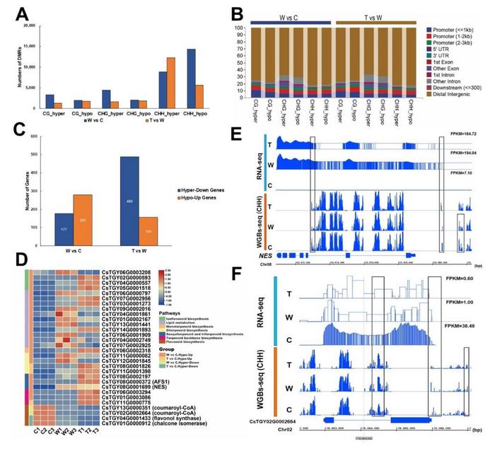
Differential methylation modification-mediated gene expression differences associated with the synthesis of key flavor substances during oolong tea processing
Credit
Horticulture Research
Usage Restrictions
Credit must be given to the creator.
License
CC BY