News Release

High-mobility group nucleosomal-binding domain 2: a prognostic indicator and a new therapeutic target for gliomas

New study unveils novel direction for the treatment of glioblastoma multiforme

Peer-Reviewed Publication

Compuscript Ltd

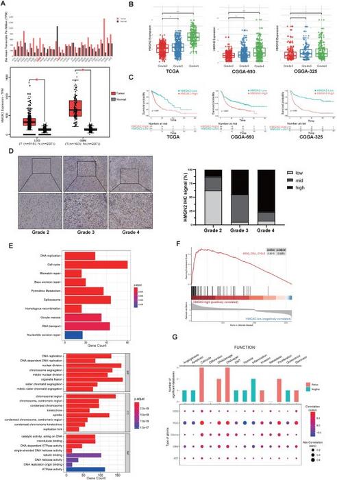
High expression of HMGN2 associated with poor prognosis in patients with glioma.

image: 

(A) Differences in the expression level of the HMGN2 (mRNA sequencing) in different cancers versus adjacent normal tissues analyzed by GEPIA. The glioma samples, low-grade gliomas (LGG), and glioblastoma multiforme (GBM) are labeled in red/bold. (B) Analysis of HMGN2 expression in different grades of glioma via the TCGA, CGGA-693, and CGGA-325 databases. (C) Analysis of the prognostic significance of HMGN2 in glioma via the TCGA, CGGA-693, and CGGA-325 databases. (D) Immunohistochemical staining was performed to evaluate HMGN2 expression in glioma tissue samples (grade 2, n = 16; grade 3, n = 18; grade 4, n = 26). Scale bar for the image above, 100 μm; scale bar for the image below, 50 μm. (E) The KEGG and GO enrichment analyses were based on the differentially expressed genes associated with HMGN2. (F) GSEA analysis of differentially expressed genes enriched in KEGG_CELL_CYCLE genes set. (G) Relevance of HMGN2 across 14 functional states in different types of gliomas.

view more 

Credit: Genes & Diseases

Glioblastoma multiforme (GBM), commonly referred to as glioblastoma, is a malignant intracranial tumor derived from glial cells, and has the highest degree of malignancy with the poorest prognosis and survival rates. Despite recent advances in treatment, the prognosis of patients with glioblastoma remains poor. Hence, identifying more effective therapeutic diagnostic targets to improve patient outcomes remains an elusive goal in GBM research.

This research, published in the Genes & Diseases journal by a team from Chongqing Medical University and Southwest University, elucidates the role of high-mobility group nucleosomal-binding domain 2 (HMGN2) in glioma.

The researchers conducted a bioinformatics analysis which revealed significant up-regulation of HMGN2 expression in gliomas. Further validation using TCGA and CGGA datasets confirmed that HMGN2 expression positively correlates with glioma grade, with high-grade gliomas exhibiting the most evident upregulation. Analytical results based on mRNA sequencing datasets indicated an association between HMGN2 and cell cycle regulation. These findings indicate that HMGN2 may promote the proliferative capacity of glioma cells by regulating the cell cycle, consistent with predictions from the bioinformatics analysis. Furthermore, in vivo studies confirmed tumor growth suppression via HMGN2 knockdown, providing strong evidence for HMGN2’s role in glioma progression.

Screening for differentially expressed genes (DEGs) revealed that cell division cycle 20 (CDC20) expression was significantly down-regulated when HMGN2 was knocked down. Rescue experiments showed that restoration of CDC20 expression reversed the inhibitory effect of HMGN2 knockdown on glioma proliferation and reduced the proportion of cells in the G2/M phase. Interestingly, in-depth investigations have shown that HMGN2 binds to histones and promotes the stability of H3K27ac acetylation in the CDC20 promoter region, enhancing the transcriptional activity of CDC20 and increasing the proliferation of glioma cells. Clinical analysis revealed that CDC20 expression was negatively correlated with the survival time of patients with glioma. Additionally, HMGN2 and CDC20 expression levels are positively correlated in glioma tissues.

In summary, the research findings of this study indicate that HMGN2 and CDC20 are crucial for glioma progression and may serve as potential biomarkers for predicting the prognosis of glioma patients. This study also reveals the epigenetic regulatory function of HMGN2, showing how it manipulates the transcriptional activity of proliferation-related genes to accelerate cell cycle progression in GBM cells. In conclusion, this study suggests that targeting epigenetic regulation, such as the HMGN2/CDC20 axis, may provide a novel direction for the treatment of gliomas.

Reference

Title of Original Paper - HMGN2 accelerates the proliferation and cell cycle progression of glioblastoma by regulating CDC20 expression

Journal - Genes & Diseases

Genes & Diseases is a journal for molecular and translational medicine. The journal primarily focuses on publishing investigations on the molecular bases and experimental therapeutics of human diseases. Publication formats include full length research article, review article, short communication, correspondence, perspectives, commentary, views on news, and research watch.

DOI - https://doi.org/10.1016/j.gendis.2024.101433

# # # # # #

Genes & Diseases publishes rigorously peer-reviewed and high quality original articles and authoritative reviews that focus on the molecular bases of human diseases. Emphasis is placed on hypothesis-driven, mechanistic studies relevant to pathogenesis and/or experimental therapeutics of human diseases. The journal has worldwide authorship, and a broad scope in basic and translational biomedical research of molecular biology, molecular genetics, and cell biology, including but not limited to cell proliferation and apoptosis, signal transduction, stem cell biology, developmental biology, gene regulation and epigenetics, cancer biology, immunity and infection, neuroscience, disease-specific animal models, gene and cell-based therapies, and regenerative medicine.

Scopus CiteScore: 7.3 |  Impact Factor: 6.9

# # # # # #

More information: https://www.keaipublishing.com/en/journals/genes-and-diseases/

Editorial Board: https://www.keaipublishing.com/en/journals/genes-and-diseases/editorial-board/

All issues and articles in press are available online in ScienceDirect (https://www.sciencedirect.com/journal/genes-and-diseases).

Submissions to Genes & Disease may be made using Editorial Manager (https://www.editorialmanager.com/gendis/default.aspx ).

Print ISSN: 2352-4820

eISSN: 2352-3042

CN: 50-1221/R

Contact Us: editor@genesndiseases.com

X (formerly Twitter): @GenesNDiseases (https://x.com/GenesNDiseases)


Disclaimer: AAAS and EurekAlert! are not responsible for the accuracy of news releases posted to EurekAlert! by contributing institutions or for the use of any information through the EurekAlert system.