News Release

A novel mechanism of light regulating the development of Botrytis cinerea

Peer-Reviewed Publication

Science China Press

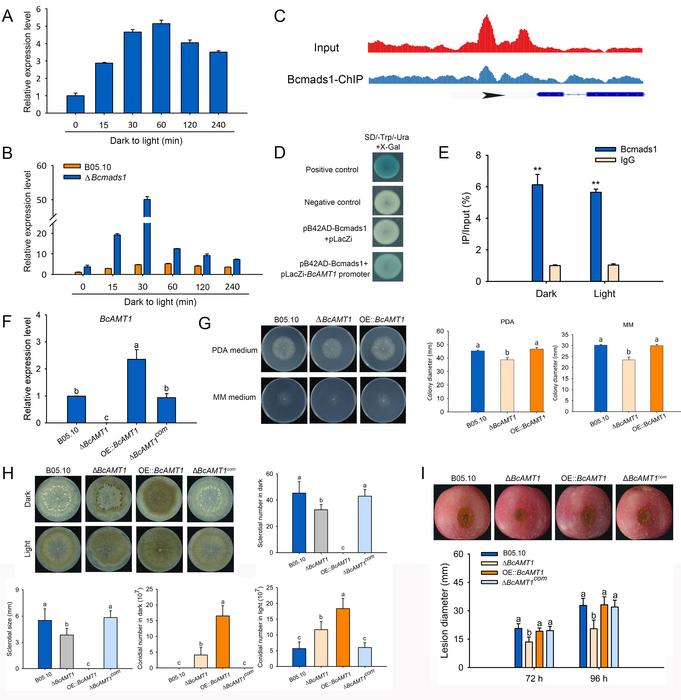
BcAMT1 is a direct target of Bcmads1 and is required for Bcmads1-regulated photomorphogenesis.

image: 

BcAMT1 is a direct target of Bcmads1 and is required for Bcmads1-regulated photomorphogenesis.

view more 

Credit: ©Science China Press

This study is reported by Shiping Tian’s group from the Institute of Botany, Chinese Academy of Sciences. Light represents a ubiquitous source of information that control many important physiological and morphological processes in fungi. Botrytis cinerea is the most important fungal pathogen of horticultural crops known for utilization of light as environmental cue to control the balance between conidiation and sclerotia development. Given the role of conidia and sclerotia in dissemination and adaptation in nature, understanding the mechanisms by which light controls morphogenesis is of practical interest because of the potential to control of fungal disease.

The team identified a novel photomorphogenetic factor BcAMT1 by analyzing the Bcmads1 (a light responsive transcriptional factor) molecular networks. The data revealed that Bcmads1 could bind to the promoter of BcAMT1 and negatively regulate its expression. Further investigation of BcAMT1 knockout and overexpression mutants revealed its critical role in modulating the light-dependent development. Notably, the BcAMT1 overexpression strain exhibited a similar phenotype to the ∆Bcmads1 strain, indicating the important role of BcAMT1 in the photomorphogenesis mediated by Bcmads1.

The authors further found that BcAMT1 was a putative aminotransferase family protein and localized in the cytoplasm. The catalytic reactions in vitro revealed that BcAMT1 could utilize glutamate and L-alanine as amino donors to catalyze the conversion of vanillin to vanillylamine in the N-vanillylnonanamide synthesis pathway. The authors proposed a working model in which Bcmads1 directly regulated the expression of the target gene BcAMT1 and influenced the synthesis of N-vanillylnonanamide to mediate photomorphogenesis.


Disclaimer: AAAS and EurekAlert! are not responsible for the accuracy of news releases posted to EurekAlert! by contributing institutions or for the use of any information through the EurekAlert system.