News Release

Alpha-synuclein triggers early gene expression changes in Parkinson’s disease model

“Taken together, our findings highlight both brain region-specific vulnerabilities and global molecular perturbations associated with alpha-synuclein biology and provide insights into early transcriptomic changes in synucleinopathies.”

Peer-Reviewed Publication

Impact Journals LLC

Brain region-specific and systemic transcriptomic alterations in a human alpha-synuclein overexpressing rat model

image: 

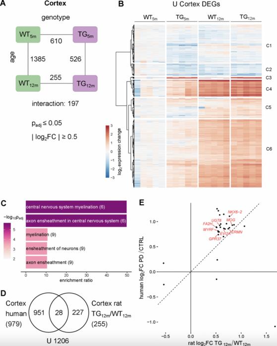
Figure 4. Cortical transcriptomic perturbations under SNCA overload include myelination-linked genes in rat and PD patients. (A) Number of DEGs between experimental groups in the cortex, along the genotype (WT and TG) and age axes (5 and 12 months) and their interaction with the indicated significance cut-offs. (B) Heatmap of hierarchically clustered cortical expression changes relative to WT5m of 2061 DEGs (union of cortical DEGs shown in Figure 4A) across experimental groups. (C) Five most significant enriched biological processes for the 255 cortical DEGs of 12-month-old TG rats with indicated adjusted p-value, enrichment ratio, and DEG count in brackets. (D) Venn diagram comparing 255 DEGs identified in the cortex of 12-month-old TG rats and 979 DEGs identified in the cortex of PD patients [31]. (E) Scatter plot of 28 overlapping DEGs identified in the cortex of 12-month-old TG rats and in the cortex of PD patients. Oligodendrocyte associated DEGs are labelled.

view more 

Credit: Copyright: © 2025 Hoof et al. This is an open access article distributed under the terms of the Creative Commons Attribution License (CC BY 4.0), which permits unrestricted use, distribution, and reproduction in any medium, provided the original author and source are credited.

“Taken together, our findings highlight both brain region-specific vulnerabilities and global molecular perturbations associated with alpha-synuclein biology and provide insights into early transcriptomic changes in synucleinopathies.”

BUFFALO, NY — November 3, 2025 — A new research paper featured on the cover of Volume 17, Issue 10 of Aging-US was published on October 20, 2025, titled “Brain region-specific and systemic transcriptomic alterations in a human alpha-synuclein overexpressing rat model.”

In this study, led by first author Vivien Hoof and corresponding author Thomas Hentrich from Saarland University, Germany, researchers investigated how excess alpha-synuclein—a protein linked to Parkinson’s disease—affects gene activity in different brain regions and the gut. They found that early, region-specific gene disruptions may contribute to the appearance of disease, with some effects also detected in the gut. These early molecular changes could serve as biomarkers for Parkinson’s and point to new directions for treatment.

Alpha-synuclein accumulates in the brains of individuals with Parkinson’s disease and other age-related neurological conditions known as synucleinopathies. To better understand this process, the research team used a genetically modified rat model that overexpresses human alpha-synuclein. They studied gene expression in the striatum, cortex, and cerebellum—three key brain regions involved in movement and cognition—and analyzed how these changes evolved with age. 

“Transcriptomic analyses were performed on gene and transcript level of striatal, frontocortical, and cerebellar tissue in 5- and 12-month-old transgenic (BAC SNCA) and wild type rats […]”

The results showed that gene alterations appeared earlier and were more pronounced in young rats, particularly in the striatum and cortex, before any visible signs of disease manifested. This early disruption challenges the common belief that gene alterations gradually increase with age and suggests that early-life molecular changes may be critical in disease development.

The researchers also found that many gene expression changes were unique to individual brain regions. However, they identified a set of genes that were consistently affected across all brain regions and the gut. This suggests that the disease may begin to affect the entire body—not just the brain—long before symptoms become noticeable.

Several of the shared genes are involved in synaptic signaling and inflammation—processes known to be altered in Parkinson’s. Others are linked to dopamine production and neuronal plasticity, indicating potential early efforts by the brain to compensate for the harmful effects of the alpha-synuclein buildup.

Overall, this study provides a detailed view of how alpha-synuclein affects gene networks early in the disease process. Understanding these changes may help identify biomarkers and develop targeted therapies before irreversible brain damage occurs.

Read the full paper: DOIhttps://doi.org/10.18632/aging.206331

Corresponding author: Thomas Hentrich – thomas.hentrich@uni-saarland.de

Abstract video: https://www.youtube.com/watch?v=Yl6AfVchkb0

Keywords: aging, alpha-synuclein, transgenic rat model, different brain regions, transcriptome analysis

Click here to sign up for free Altmetric alerts about this article.

______

To learn more about the journal, please visit www.Aging-US.com​​ and connect with us on social media:

Click here to subscribe to Aging-US publication updates.

For media inquiries, please contact media@impactjournals.com.


Disclaimer: AAAS and EurekAlert! are not responsible for the accuracy of news releases posted to EurekAlert! by contributing institutions or for the use of any information through the EurekAlert system.