News Release

Chinese Medical Journal study reveals GSTP1’s role in preventing ferroptosis and dox-induced heart injury

Researchers identify GSTP1 as a key regulator that blocks JNK-driven ferroptosis, offering protection against DOX-induced cardiomyopathy

Peer-Reviewed Publication

Chinese Medical Journals Publishing House Co., Ltd.

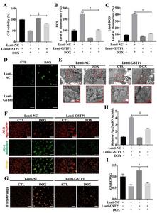
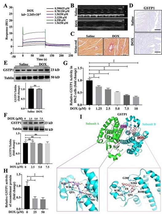
Doxorubicin directly binds to GSTP1 in cardiomyocytes, significantly inhibiting its enzymatic activity without altering expression.

image: 

GSTP1 was identified as a direct binding target of DOX in cardiomyocytes. While GSTP1 expression remained unchanged after DOX treatment, its enzymatic activity was markedly inhibited, suggesting DOX-induced suppression of GSTP1 function.

view more 

Credit: Dr. Wenwu Ling from West China Hospital of Sichuan University Image source link: https://journals.lww.com/cmj/fulltext/2025/10050/gstp1_mediated_inhibition_of_acsl4_dependent.11.aspx

Doxorubicin (DOX), a type of anthracycline, inhibits the proliferation of tumor cells and is widely used in the treatment of malignant tumors such as breast cancer, melanoma, colon cancer, prostate cancer, and childhood leukemia. However, DOX can cause cardiomyopathy during clinical treatment, leading to heart failure in cancer patients, which limits its clinical application.

Previous studies have shown that ferroptosis plays an important role in DOX-induced myocardial injury, and that inhibition of ferroptosis can partially alleviate this condition. However, the direct target involved in the progression of DOX-induced cardiotoxicity had not been clearly identified.

In light of these findings, a research team led by Dr. Wenwu Ling from West China Hospital, Sichuan University, conducted a study to explore the molecular mechanisms underlying DOX-induced cardiotoxicity. The study was published in the Chinese Medical Journal on October 5, 2025.

Glutathione S-transferase P1 (GSTP1), an important functional protein in mammals, is involved in maintaining the body’s redox balance and acts as a key detoxifying enzyme. In this study, researchers identified GSTP1 as a direct binding target of DOX. The expression of GSTP1 did not change significantly in cardiomyocytes treated with DOX, but its enzymatic activity was markedly inhibited.

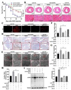
Overexpression of GSTP1 in vivo and in vitro was found to inhibit ferroptosis and improve DOX-induced cardiomyopathy (DIC). Further exploration of the molecular mechanism revealed that the binding of DOX to GSTP1 activated the phosphorylation of transcription factor JNK (p-JNK). The phosphorylation of the JNK signaling pathway up-regulated ACSL4, inducing ferroptosis. In contrast, silencing ACSL4 alleviated DOX-induced ferroptosis in cardiomyocytes.

“We found that DOX directly binds to GSTP1, inhibiting its activity and triggering the JNK pathway, which up-regulates ACSL4 to induce ferroptosis,” says Dr. Ling.

These findings identify GSTP1 as a key mediator in the DOX/GSTP1/JNK/ACSL4 axis, providing new insight into the mechanisms of DOX-induced cardiotoxicity and offering a potential therapeutic target for protecting against chemotherapy-related heart injury.

 

***

 

Reference
DOI: 10.1097/cm9.0000000000003758  

 

About Sichuan University
Sichuan University, located in Chengdu, Sichuan, China, is a leading public university formed by the merger of three former national universities: Sichuan University, Chengdu University of Science and Technology, and West China University of Medical Sciences. As one of China’s earliest higher education institutions, it offers 119 undergraduate programs across 12 fields, including arts, science, engineering, medicine, economics, management, law, history, philosophy, agriculture, and education. SCU promotes international collaboration, sending nearly 2,000 students annually to study abroad. The university currently enrolls over 38,000 undergraduates, more than 33,000 master’s and doctoral students, and around 3,000 international and Hong Kong, Macao, and Taiwan students.
Website: https://en.scu.edu.cn/

 

About Dr. Wenwu Ling from West China Hospital of Sichuan University
Dr. Wenwu Ling, M.D, is an Associate Director and Associate Professor in the Department of Ultrasound at West China Hospital of Sichuan University. He is also a Master’s supervisor and a visiting scholar at the Mayo Clinic. A reserve candidate for academic and technical leadership in Sichuan Province, he has published over 30 SCI papers, led six national and provincial projects, co-edited six books, holds two patents, and received the Sichuan Science and Technology Progress Award.

 

Funding information
This study was supported by grants from the National Natural Science Foundation of China (No. 81902786), the Fundamental Research Funds for Central Universities (No. 2022SCU12032), and the Scientific Research Foundation of Science & Technology Department of Sichuan Province (No. 2018JY0208).


Disclaimer: AAAS and EurekAlert! are not responsible for the accuracy of news releases posted to EurekAlert! by contributing institutions or for the use of any information through the EurekAlert system.