ALKBH5 exacerbates psoriatic dermatitis in mice by promoting angiogenesis
Higher Education Press
image: image
Credit: HIGHER EDUCATON PRESS
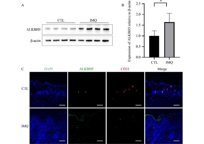
Psoriasis, a chronic inflammatory skin disease, relies heavily on abnormal angiogenesis for its pathogenesis, and AlkB homolog 5 (ALKBH5)—an N⁶-methyladenosine (m⁶A) demethylase with known roles in regulating angiogenesis in cardiovascular and eye diseases—has emerged as a key player in this process. In imiquimod (IMQ)-induced psoriasis mouse models, ALKBH5 was found to be upregulated in skin lesions compared to control groups, with co-localization with cluster of differentiation 31 (CD31), an endothelial cell marker linked to angiogenesis. ALKBH5-deficient (ALKBH5-KO) mice showed reduced IMQ-induced psoriatic dermatitis, with histological improvements including thinner epidermis, less hyperkeratosis, fewer dermal capillaries, and decreased inflammatory cell infiltration. These mice also exhibited alleviated angiogenesis in psoriatic lesions, mediated by downregulation of the protein kinase B (AKT)/mammalian target of rapamycin (mTOR) pathway. In vitro, human umbilical vein endothelial cells (HUVECs) treated with IL-17A— a cytokine critical to psoriasis pathogenesis—showed significant upregulation of ALKBH5, which further promoted the expression of angiogenesis-related cytokines and endothelial cell proliferation. ALKBH5 knockdown in HUVECs suppressed cell proliferation and angiogenesis, while overexpression had the opposite effect, with both processes regulated via the AKT-mTOR pathway. Collectively, these findings highlight ALKBH5’s pivotal role in psoriatic dermatitis and angiogenesis, identifying it as a potential therapeutic target for psoriasis.
The link between ALKBH5 and psoriasis angiogenesis was first established through observations in IMQ-induced mouse models, where ALKBH5 expression was markedly higher in psoriatic skin than in healthy controls. Immunofluorescence staining revealed that ALKBH5 co-localized with CD31 in the superficial dermal endothelial cells of IMQ-treated mice, indicating its specific presence in vascular structures involved in angiogenesis. This localization aligns with ALKBH5’s known function in regulating vascular processes: previous studies have shown it modulates angiogenesis in lung cancer and retinal disorders, and its upregulation here suggests a similar pro-angiogenic role in psoriasis. Western blotting further confirmed elevated ALKBH5 protein levels in IMQ-induced lesions, with a time-dependent increase that correlated with the progression of psoriatic symptoms, reinforcing its association with disease severity.
To validate ALKBH5’s functional role, the ALKBH5 inhibitor IOX1 was administered to IMQ-induced mice at varying doses. IOX1 treatment reduced ALKBH5 expression in skin lesions and alleviated psoriatic inflammation in a dose-dependent manner, with improvements in erythema, scaling, and skin thickening reflected in lower Psoriasis Area and Severity Index (PASI) scores. Histological analysis showed reduced hyperkeratosis and inflammatory cell infiltration, while vascular imaging revealed decreased angiogenesis—accompanied by lower expression of vascular endothelial growth factor (VEGF), a key mediator of psoriatic angiogenesis. These results were further supported by ALKBH5-KO mice, which exhibited even more pronounced reductions in psoriatic symptoms compared to wild-type (WT) littermates. ALKBH5-KO mice had thinner epidermis, lower mRNA levels of pro-inflammatory cytokines (IL-17A, IL-1β, CXCL12), and reduced VEGF/VEGFR expression in lesions, along with downregulated AKT/mTOR pathway proteins (p-AKT, p-mTOR)—confirming that ALKBH5 promotes psoriasis via both inflammatory and angiogenic mechanisms.
In vitro experiments using HUVECs—endothelial cells central to angiogenesis—provided deeper insights into ALKBH5’s molecular action. IL-17A, a cytokine that drives psoriasis pathogenesis through the IL-23/IL-17 pathway, was found to upregulate ALKBH5 expression in HUVECs, along with angiogenesis-related markers (CD31, VEGF) and the IL-17 receptor (IL-17RA). This upregulation was specific to IL-17A: other psoriatic cytokines (IL-6, IL-23, TNF-α) did not alter ALKBH5 levels in HUVECs or HaCaT keratinocytes, highlighting IL-17A as a key trigger for ALKBH5-mediated angiogenesis in psoriasis. Functional assays showed that ALKBH5 knockdown in IL-17A-treated HUVECs inhibited cell proliferation (measured via CCK-8 assay) and tube formation— a critical step in angiogenesis—while ALKBH5 overexpression enhanced these processes. Western blotting revealed that ALKBH5 modulates angiogenesis by regulating the AKT-mTOR pathway: knockdown reduced p-AKT and p-mTOR levels, while overexpression increased them, alongside changes in VEGF and VEGFR2 expression—key downstream effectors of angiogenesis.
Together, these in vivo and in vitro findings paint a clear picture of ALKBH5’s role in psoriasis: it is upregulated by IL-17A in dermal endothelial cells, where it activates the AKT-mTOR pathway to promote VEGF-driven angiogenesis and exacerbate inflammatory responses. By targeting ALKBH5—either through inhibitors like IOX1 or genetic knockdown—psoriatic angiogenesis and inflammation can be suppressed, offering a new therapeutic strategy. While further research is needed to clarify how ALKBH5 interacts with other psoriasis-related pathways (e.g., γδT cell function), its identification as a pro-angiogenic factor in psoriasis opens new avenues for developing targeted treatments to address this chronic, recurrent disease.
Disclaimer: AAAS and EurekAlert! are not responsible for the accuracy of news releases posted to EurekAlert! by contributing institutions or for the use of any information through the EurekAlert system.