News Release

Safety evaluation of conditionally immortalized cells for renal replacement therapy

Here, the research team assessed the safety of conditionally immortalized proximal tubule epithelial cells for bioartificial kidney application, by using in vitro assays and athymic nude rats

Peer-Reviewed Publication

Impact Journals LLC

Figure 1

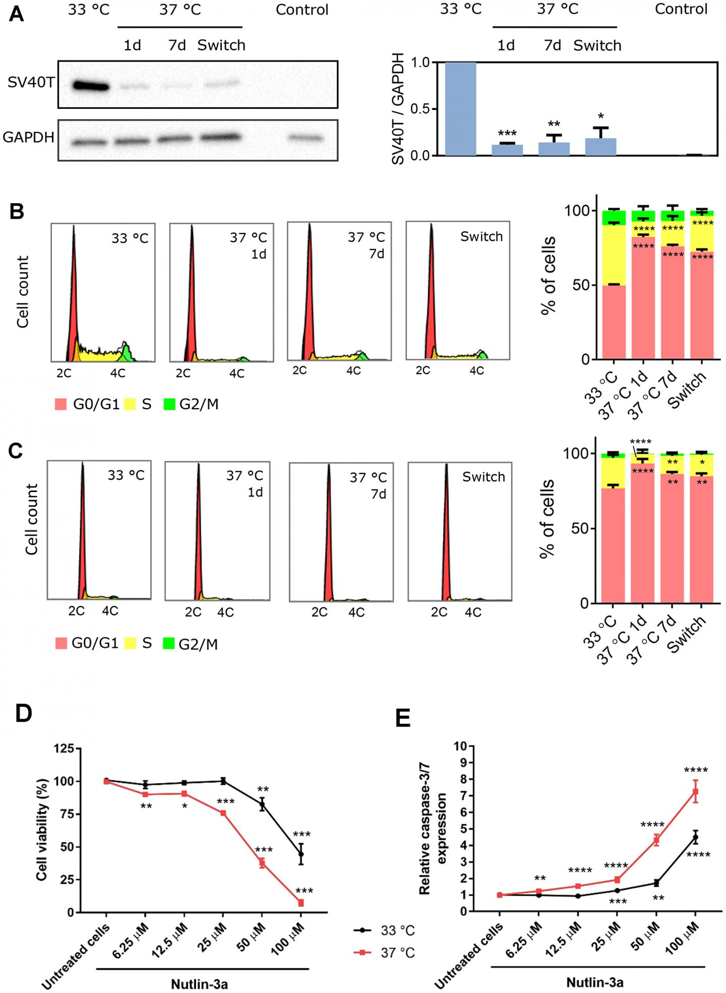
image: Temperature-dependent effect of SV40T expression on ciPTEC-OAT1 proliferation and apoptosis-sensitivity. (A) Western blot analysis of SV40T levels in ciPTEC-OAT1 cultured at the permissive (33° C) temperature and the non-permissive (37° C) temperature for 1 day, 7 days or 7 days followed by a 4 h incubation at 33° C (switch). Intensity of the bands was normalized to GAPDH and quantification is depicted in the bar graph. Human kidney tissue protein sample served as control. Representative histograms and analysis of cell cycle distribution of ciPTEC-OAT1 cultured at (B) subconfluent and (C) confluent levels at 33° C and 37° C for 1 day, 7 days or 7 days followed by 4 h at 33° C (switch). (D) Cell viability analysis and (E) caspase-3/7 expression in ciPTEC-OAT1 cultured at 33° C and 37° C and exposed to increasing concentrations of nutlin-3a for 24 h. All values are expressed as the mean ± SEM of three independent experiments performed in triplicate. *p < 0.05, **p < 0.01, ***p < 0.001 (unpaired two-tailed Student's t-test and one-way ANOVA followed by Dunnett's multiple comparison test). view more 

Credit: Correspondence to: Rosalinde Masereeuw, email: r.masereeuw@uu.nl

Here, the research team assessed the safety of conditionally immortalized proximal tubule epithelial cells for bioartificial kidney application, by using in vitro assays and athymic nude rats.

They demonstrate that these cells do not possess key properties of oncogenically transformed cells, including anchorage-independent growth, lack of contact inhibition and apoptosis-resistance.

Taken together, this study lays an important foundation towards bioartificial kidney development by confirming the safety of the cell line intended for incorporation.

Dr. Rosalinde Masereeuw from the Division of Pharmacology, Utrecht Institute for Pharmaceutical Sciences, Utrecht University, Utrecht, The Netherlands said, "End-stage kidney disease represents irreversible kidney failure through a variety of causes."

Human primary proximal tubule epithelial cells have a limited life span in vitro and presenting risks, such as functional changes occurring upon culturing as well as dedifferentiation and senescence of cells.

Issues related to the use of animal-derived cells in BAK are safety concerns compromising approval for clinical application and species differences in cell behaviour.

Due to the expression of temperature-sensitive SV40T, cells can be expanded at permissive temperature of 33 C and differentiated into mature cells at non-permissive temperature of 37 C.

With this cell line the authors demonstrated the capacity of an efficient removal of uremic toxins when cells are cultured on hollow fiber membranes , thereby creating fully functional kidney tubules.

Finally, they evaluated cell transforming properties and tumorigenic potential in vivo to gain more insight into safety and suitability of these cells for applications in renal replacement therapies.

The Masereeuw Research team concluded, "by showing that ci PTEC-OAT1 do not portray fundamental characteristics of oncogenically transformed cells, do not present negative consequences of viral transductions and genomic transgene integrations, such as insertional mutagenesis, nor possess tumorigenic capacity in vivo, the present study lays an important foundation towards validating the safety of a conditionally immortalized cell line for clinical application as cell-based renal replacement therapy."

###

Full text - http://www.oncotarget.com/index.php?journal=oncotarget&page=article&op=view&path%5B%5D=27152&path%5B%5D=86951

Correspondence to - Rosalinde Masereeuw - r.masereeuw@uu.nl

Keywords - bioartificial kidney, cell therapy safety, conditionally immortalized proximal tubule epithelial cells, tumorigenicity, viral integration

About Oncotarget

Oncotarget is a weekly, peer-reviewed, open-access biomedical journal covering research on all aspects of oncology.

To learn more about Oncotarget, please visit http://www.oncotarget.com or connect with @OncotargetJrnl

Oncotarget is published by Impact Journals, LLC please visit http://www.ImpactJournals.com or connect with @ImpactJrnls

Media Contact

18009220957x105
MEDIA@IMPACTJOURNALS.COM


Disclaimer: AAAS and EurekAlert! are not responsible for the accuracy of news releases posted to EurekAlert! by contributing institutions or for the use of any information through the EurekAlert system.