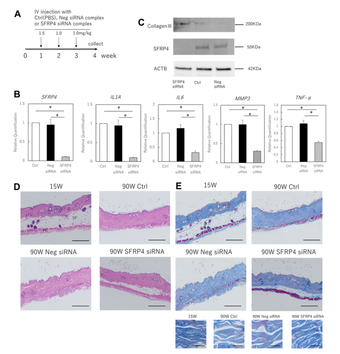
image: Effects of SFRP4 knockdown on the skin of aging mice. view more
Credit: 2022 Takaya et al.
“Overall, this research could potentially aid in the development of anti-aging treatments for skin by preventing age-related changes through the regulation of SFRP4 expression in aging cells.”
BUFFALO, NY- October 31, 2022 – A new research paper was published on the cover of Aging (listed as "Aging (Albany NY)" by Medline/PubMed and "Aging-US" by Web of Science) Volume 14, Issue 20, entitled, “Downregulation of senescence-associated secretory phenotype by knockdown of secreted frizzled-related protein 4 contributes to the prevention of skin aging.”
There is growing evidence that the appearance and texture of the skin that is altered during the aging process are considerably enhanced by the accumulation of senescent dermal fibroblasts. These senescent cells magnify aging via an inflammatory, histolytic, and senescence-associated secretory phenotype (SASP).
Secreted frizzled-related protein 4 (SFRP4) was previously determined to be expressed in dermal fibroblasts of aging skin, and its increased expression has been shown to promote cellular senescence. However, its role in the SASP remains unknown.
In this new study, researchers Kento Takaya, Toru Asou and Kazuo Kishi from Keio University School of Medicine’s Department of Plastic and Reconstructive Surgery investigated the classical model of skin fibroblasts based on Hayflick’s mitotic limit, the observation of SFRP4 expression in replicating senescent cells, and the effect of regulating this on the suppression of SASP and aging skin.
“These results may contribute to the development of new therapies to ameliorate skin aging.”
The researchers found that SFRP4 was significantly expressed in p16ink4a-positive human skin fibroblasts and that treatment with recombinant SFRP4 promoted SASP and senescence, whereas siRNA knockdown of SFRP4 suppressed SASP. They also found that knockdown of SFRP4 in mouse skin ameliorates age-related reduction of subcutaneous adipose tissue, panniculus carnosus muscle layer, and thinning and dispersion of collagen fibers. These findings suggest a potential candidate for the development of new skin rejuvenation therapies that suppress SASP.
“This study shows that SFRP4, which is specifically expressed in aged p16ink4a-positive skin fibroblasts, contributes to SASP, and that treatment with SFRP4 causes worsening of this phenotype. To the best of our knowledge, the present study is the first to report that the suppression of SFRP4 expression in vivo ameliorates skin aging-related phenotypes, that is, adipose tissue atrophy and collagen fiber thinning, via SASP suppression.”
DOI: https://doi.org/10.18632/aging.204273
Corresponding Author: Kento Takaya - Email: kento-takaya312@keio.jp
Keywords: skin, fibroblast, SASP, SFRP4
Sign up for free Altmetric alerts about this article: https://aging.altmetric.com/details/email_updates?id=10.18632%2Faging.204273
About Aging-US:
Launched in 2009, Aging (Aging-US) publishes papers of general interest and biological significance in all fields of aging research and age-related diseases, including cancer—and now, with a special focus on COVID-19 vulnerability as an age-dependent syndrome. Topics in Aging go beyond traditional gerontology, including, but not limited to, cellular and molecular biology, human age-related diseases, pathology in model organisms, signal transduction pathways (e.g., p53, sirtuins, and PI-3K/AKT/mTOR, among others), and approaches to modulating these signaling pathways.
Please visit our website at www.Aging-US.com and connect with us:
- SoundCloud – https://soundcloud.com/Aging-Us
 - Facebook – https://www.facebook.com/AgingUS/
 - Twitter – https://twitter.com/AgingJrnl
 - Instagram – https://www.instagram.com/agingjrnl/
 - YouTube – https://www.youtube.com/agingus
 - LinkedIn – https://www.linkedin.com/company/aging/
 - Reddit – https://www.reddit.com/user/AgingUS
 - Pinterest – https://www.pinterest.com/AgingUS/
 
For media inquiries, please contact media@impactjournals.com.
Aging (Aging-US) Journal Office
6666 E. Quaker Str., Suite 1B
Orchard Park, NY 14127
Phone: 1-800-922-0957, option 1
###
Journal
Aging-US
Method of Research
Experimental study
Subject of Research
Cells
Article Title
Downregulation of senescence-associated secretory phenotype by knockdown of secreted frizzled-related protein 4 contributes to the prevention of skin aging
Article Publication Date
7-Sep-2022