News Release

Short telomeres in alveolar type II cells associate with lung fibrosis in post COVID-19 patients with cancer

Peer-Reviewed Publication

Impact Journals LLC

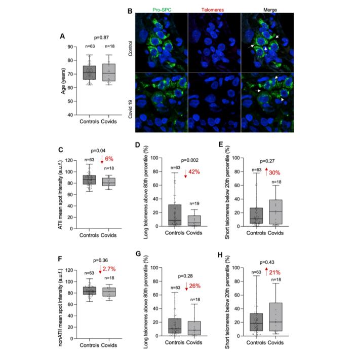
Figure 2

image: Figure 2. COVID-19 patients present shorter telomeres in the alveolar type II cells than controls. view more 

Credit: 2023 Martínez et al.

“[...] here we reveal a link between short telomere length in ATII cells and post-viral lung fibrosis outcome in post-COVID-19 patients.”

BUFFALO, NY- June 15, 2023 – A new research paper was published on the cover of Aging (listed by MEDLINE/PubMed as "Aging (Albany NY)" and "Aging-US" by Web of Science) Volume 15, Issue 11, entitled, “Short telomeres in alveolar type II cells associate with lung fibrosis in post COVID-19 patients with cancer.”

The severe acute respiratory syndrome coronavirus 2 (SARS-CoV-2) is responsible for the coronavirus disease 2019 (COVID-19) pandemic. The severity of COVID-19 increases with each decade of life, a phenomenon that suggests that organismal aging contributes to the fatality of the disease. In this regard, researchers Paula Martínez, Raúl Sánchez-Vazquez, Arpita Saha, Maria S. Rodriguez-Duque, Sara Naranjo-Gonzalo, Joy S. Osorio-Chavez, Ana V. Villar-Ramos, and Maria A. Blasco, from Spanish National Cancer Centre (CNIO), Hospital Universitario Marqués de Valdecilla, Institute of Biomedicine and Biotechnology of Cantabria (IBBTEC), Instituto de Investigación Marqués de Valdecilla (IDIVAL), and Universidad de Cantabria, and others have previously shown that COVID-19 severity correlates with shorter telomeres, a molecular determinant of aging, in patient’s leukocytes. 

Lung injury is a predominant feature of acute SARS-CoV-2 infection that can further progress to lung fibrosis in post-COVID-19 patients. Short or dysfunctional telomeres in Alveolar type II (ATII) cells are sufficient to induce pulmonary fibrosis in mice and humans. In this new study, the researchers above analyzed telomere length and the histopathology of lung biopsies from a cohort of alive post-COVID-19 patients and a cohort of age-matched controls with lung cancer. 

The team set out to address whether short telomeres in the lungs of post- COVID-19 patients could be at the origin of virus-induced pulmonary fibrosis. They found loss of ATII cellularity and shorter telomeres in ATII cells concomitant with a marked increase in fibrotic lung parenchyma remodeling in post- COVID-19 patients compared to controls. These findings reveal a link between presence of short telomeres in ATII cells and long-term lung fibrosis sequel in Post-COVID-19 patients.

“As short telomeres can be elongated by telomerase, and telomerase activation strategies have been shown by us to have therapeutic effects in diseases associated to short telomeres, such as pulmonary fibrosis [21, 48], it is tempting to speculate that such telomerase activation therapies could improve tissue pathologies in post-COVID-19 patients such as lung fibrosis after overcoming the viral infection.”
 

Read the full study: DOI: https://doi.org/10.18632/aging.204755 

Corresponding Author: Maria A. Blasco - mblasco@cnio.es 

Keywords: ATII cells, lung fibrosis, telomeres, COVID-19, SARS-CoV2

Sign up for free Altmetric alerts about this article:  https://aging.altmetric.com/details/email_updates?id=10.18632%2Faging.204755

 

About Aging-US:

Launched in 2009, Aging (Aging-US) publishes papers of general interest and biological significance in all fields of aging research and age-related diseases, including cancer—and now, with a special focus on COVID-19 vulnerability as an age-dependent syndrome. Topics in Aging go beyond traditional gerontology, including, but not limited to, cellular and molecular biology, human age-related diseases, pathology in model organisms, signal transduction pathways (e.g., p53, sirtuins, and PI-3K/AKT/mTOR, among others), and approaches to modulating these signaling pathways.

Please visit our website at www.Aging-US.com​​ and connect with us:

 

Click here to subscribe to Aging publication updates.

For media inquiries, please contact media@impactjournals.com.

 

Aging (Aging-US) Journal Office

6666 E. Quaker Str., Suite 1B

Orchard Park, NY 14127

Phone: 1-800-922-0957, option 1

###


Disclaimer: AAAS and EurekAlert! are not responsible for the accuracy of news releases posted to EurekAlert! by contributing institutions or for the use of any information through the EurekAlert system.