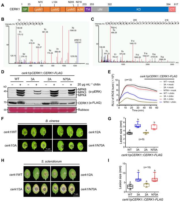
CERK1 deamidation can positively regulate chitin responses and fungal resistance (IMAGE)

Science China Press

Disclaimer: AAAS and EurekAlert! are not responsible for the accuracy of news releases posted to EurekAlert! by contributing institutions or for the use of any information through the EurekAlert system.