News Release

Fungal oxalic acid dampens plant immunity through targeting CERK1 deamidation

Peer-Reviewed Publication

Science China Press

OA promotes fungal infection in Arabidopsis via CERK1

image: 

OA promotes fungal infection in Arabidopsis via CERK1

view more 

Credit: ©Science China Press

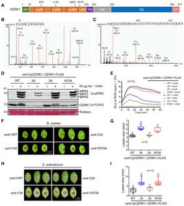
This study is reported by Jian-Feng Li’s group from School of Life Sciences, Sun Yat-sen University, Guangzhou. Necrotrophic fungal pathogens, such as Botrytis cinerea and Sclerotinia sclerotiorum, secrete large amounts of OA into the plant apoplast to suppress host immunity, though the underlying mechanisms, particularly its direct targets in plant immune signaling, remain enigmatic. Phosphorylation of the intracellular domain in CERK1 is critical for fine-tuning chitin responses. However, it remains unexplored whether the extracellular domain (ECD) of CERK1 is regulated by a novel PTM. Ben-Qiang Gong, Jun-Jie Liu, and their colleagues in Li’s group determined to identify a direct target of OA in plant immune signaling and explore a novel PTM of the CERK1 ECD.

The team found that OA was a critical virulence factor for both S. sclerotiorum and B. cinerea during their infections of Arabidopsis plants. Further characterizations revealed that OA-mediated virulence in these fungal pathogens was contingent on CERK1.

The authors hypothesized that OA might acidify the infection microenvironment, thereby influencing the PTM of the CERK1 ECD. Indeed, the team find that a site-specific deamidation, a pH-sensitive PTM, occurs at Asn70, Asn205, and Asn216 in CERK1’s ECD. Further molecular genetic analysis shows that Asn70 deamidation of CERK1 fine-tunes chitin responses (including MPK4 activation and ROS burst) and fungal resistance. Moreover, the authors demonstrate that OA-mediated virulence correlates with the impaired deamidation of CERK1 Asn70, suggesting that OA can target CERK1 Asn70 deamidation and inhibit chitin-triggered plant immunity, ultimately facilitating fungal pathogenesis.

“We were absolutely thrilled by the function of CERK1 deamidation. It is very interesting!” Jian-Feng Li – the lead author of the study – noted.

Unexpectedly, the deamidation-deficient N70A mutation of CERK1 triggered EDS1-dependent autoimmunity associated with senescence, which suggests that the functional integrity of CERK1 is monitored by an endogenous immune surveillance system.

Here, the authors not only address this knowledge gap by uncovering how fungal OA subverts chitin-triggered plant immunity, but also expand our understanding of the functions of endogenous protein deamidation in plant immunity. These findings establish a paradigm where pathogen-derived acidity disrupts PTM-mediated regulation of plant cell surface immune signaling, illuminating a novel mechanism of host immune suppression in plant-pathogen interactions.

 

See the article:

Fungal oxalic acid inhibits the deamidation of CERK1 ectodomain to dampen chitin-triggered plant immunity.


Disclaimer: AAAS and EurekAlert! are not responsible for the accuracy of news releases posted to EurekAlert! by contributing institutions or for the use of any information through the EurekAlert system.