Correlation between DNA methylation, chromatin states, and gene expression in C/G+ M07e cells. (IMAGE)
Caption
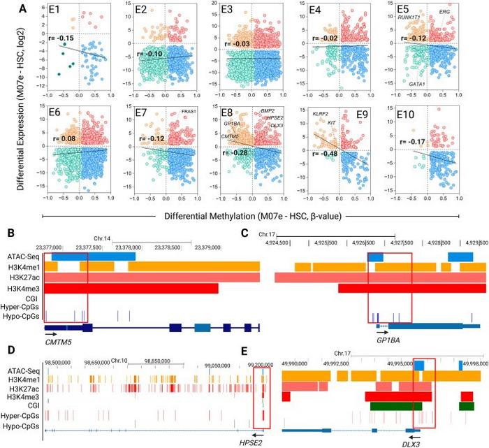
A) The scatter plots representing correlation (Pearson's r) between DNA methylation (average β-values) at gene promoters and the expression (log2 fold change) of the nearest genes across various chromatin states in M07e cell line. A significant negative correlation (r > 0.2) was observed between DNA methylation levels and gene expression for genes within regions flanking the transcription start site (TssFlnD; E8) and at active TSS regions (TssA; E9). This indicates that in these chromatin states, increased promoter methylation is associated with decreased gene expression. (B–E) Illustrations of the epigenetic landscapes of four representative C/G-restricted genes, showcasing contrasting methylation patterns and chromatin states at their promoters: (B) CMTM5 and (C) GP1BA were up-regulated in C/G+ cells and exhibited hypomethylated CpGs at their promoters. These hypomethylated regions coincided with epigenetically primed chromatin, characterized by ATAC-sequencing peaks, indicative of open chromatin, and the presence of activating histone modifications (H3K4me1, H3K4me3, and H3K27ac). Conversely, (D) HPSE2 and (E) DLX3 were up-regulated despite containing hypermethylated CpGs at their promoters. These hypermethylated promoters also coincided with epigenetically primed chromatin and activating histone modifications, suggesting that up-regulation of these genes may be facilitated by chromatin accessibility and histone modifications rather than conventional methylation patterns.
Credit
Samrat Roy Choudhury, Akhilesh Kaushal, Pritam Biswas, Cory Padilla, Jay F. Sarthy, Arundhati Chavan, Giselle Almeida Gonzalez, Soheil Meshinchi, Jason E. Farrar
Usage Restrictions
Credit must be given to the creator. Only noncommercial uses of the work are permitted. No derivatives or adaptations of the work are permitted.
License
CC BY-NC-ND