News Release

Enhancer-driven epigenetic rewiring in CBFA2T3-GLIS2 pediatric leukemia

New study reveals how the C/G fusion hijacks DNA methylation and chromatin architecture to drive aggressive AMKL

Peer-Reviewed Publication

Compuscript Ltd

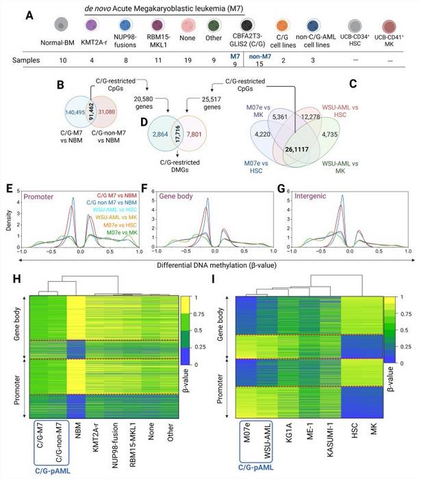
DNA methylation landscape of C/G+ pediatric acute myeloid leukemia (AML) and cell line models.

image: 

(A) Overview of the cohort, including all de novo acute megakaryoblastic leukemia subtypes (n = 75), compared with mononuclear cells derived from the bone marrow (BM) of non-cancer donors under 18 years of age (n = 10). This analysis also incorporated two CBFA2T3-GLIS2 (C/G)-positive AML cell lines (M07e and WSU-AML), three non-C/G AML cell lines (KASUMI-1, KG1A, and ME-1), as well as CD34+ hematopoietic stem cells (HSC) derived from umbilical cord blood, and CD41+ megakaryocytic progenitors (MK) differentiated from CD34+ HSCs.

 

(B) The Venn diagram illustrating differentially methylated CpGs (DMCs) shared between C/G+ pediatric AML cases, representing both megakaryoblastic (M7) and non-M7 lineages, corresponding to 24,479 differentially methylated genes (DMGs).

(C) The Venn diagram showing the overlap of DMCs between C/G+ cell lines (M07e and WSU-AML) when compared with HSC and MK progenitors, identifying 33,561 DMGs.

(D) Intersection analysis of DMGs across C/G+ pediatric AML patients and cell lines, revealing 19,410 DMGs unique to the C/G fusion. (E, G) Frequency distribution of DMCs in C/G+ pediatric AML patients

 

(E) and C/G+ cell lines (G), categorized by their genomic locations across promoters, gene bodies, and intergenic regions. (H) The heatmap illustrating the clustering of major de novo acute megakaryoblastic leukemia patients and normal BM (NBM) isolates based on DNA methylation profiles at promoters and gene bodies of C/G-restricted genes. (I) The heatmap of DNA methylation at promoters and gene bodies of C/G-restricted genes, comparing C/G+ and non-C/G AML cell lines with HSCs and MK progenitors, demonstrating distinct clustering patterns.

view more 

Credit: Samrat Roy Choudhury, Akhilesh Kaushal, Pritam Biswas, Cory Padilla, Jay F. Sarthy, Arundhati Chavan, Giselle Almeida Gonzalez, Soheil Meshinchi, Jason E. Farrar

A recent study published in Genes & Diseases by researchers from University of Arkansas for Medical Sciences, Cantata Bio, Seattle Children's Research Institute and Fred Hutchinson Cancer Center uses an integrated multi-omics approach to uncover how the C/G fusion extensively rewires DNA methylation and enhancer activity, producing a leukemia-specific epigenetic landscape.

Genome-wide methylation profiling across C/G+ patient samples and C/G+ cell lines revealed a distinct global hypermethylation signature, affecting more than 90,000 CpG sites and involving over 20,000 genes. Remarkably, many up-regulated C/G-restricted genes showed promoter hypermethylation yet retained open chromatin states enriched with H3K27ac—highlighting a non-canonical mechanism where hypermethylation supports, rather than represses, transcriptional activation. These genes include key adhesion molecules, TGFβ/Wnt signaling components, and immunotherapeutic targets such as HPSE2, CMTM5, and GP1BA.

By integrating chromatin-state modeling with promoter capture Hi-C, the study demonstrates that C/G+ leukemia cells undergo extensive de novo promoter–enhancer looping, often independent of CTCF binding. These loops frequently originate at hypermethylated enhancer regions, suggesting that enhancer methylation helps stabilize oncogenic chromatin interactions. This structural rewiring aligns with major transcriptional programs that support leukemic proliferation, adhesion, and lineage plasticity.

A major highlight of the study is the identification of DNMT3B as a critical downstream effector of the C/G fusion. CUT&RUN mapping showed direct binding of C/G at the DNMT3B promoter, accompanied by elevated DNMT3B expression in C/G+ samples. Functional knockout of DNMT3B led to extensive hypomethylation—especially at enhancer-bound regions—and down-regulation of C/G-restricted oncogenes. Importantly, DNMT3B loss significantly enhanced sensitivity to the BCL-2 inhibitor venetoclax, overcoming the apoptotic resistance characteristic of this leukemia subtype, and highlighting DNMT3B-dependent enhancer regulation as a therapeutic vulnerability.

In summary, this study shows that the CBFA2T3-GLIS2 fusion reshapes the epigenome through enhancer-associated DNA methylation and DNMT3B-driven chromatin remodeling, creating a transcriptional program that fuels leukemic growth. These findings suggest that targeting DNMT3B-mediated epigenetic circuits may offer a promising therapeutic strategy for this high-risk pediatric leukemia subtype.

 

 


Disclaimer: AAAS and EurekAlert! are not responsible for the accuracy of news releases posted to EurekAlert! by contributing institutions or for the use of any information through the EurekAlert system.