Dlc1 knockout affects mesoderm-cardiac progenitor differentiation. (IMAGE)
Caption
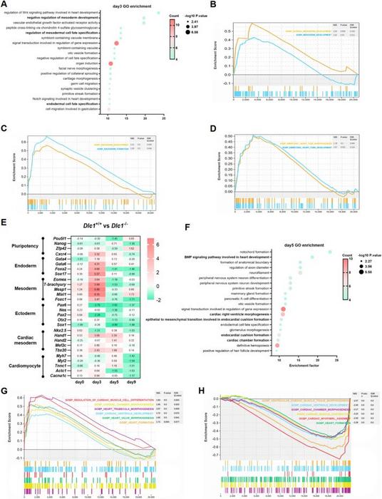
(A, F) Gene Ontology (GO) analysis highlights pathways at day 3 and day 5. (B–D) Gene Set Enrichment Analysis (GSEA) revealed the differential genes related to indicating GO terms at day 3. NES, normalized enrichment score. (E) The heatmap represents up-regulated and down-regulated genes in the control embryonic bodies (EBs) versus Dlc1-knockout EBs at day 0, day 3, day 5, and day 9. (G) GSEA revealed the differential genes related to indicating GO terms at day 5. (H) GSEA revealed the differential genes related to indicating GO terms at day 9.
Credit
Wei Wei, Xuechao Jiang, Wenxiang Shi, Junmei Zhou, Rang Xu
Usage Restrictions
Credit must be given to the creator. Only noncommercial uses of the work are permitted. No derivatives or adaptations of the work are permitted.
License
CC BY-NC-ND