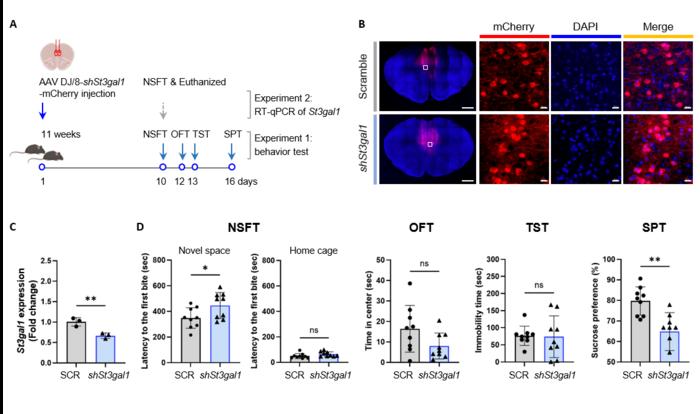
Figure 3. Induction of depression-like behaviors by reduced St3gal1 expression in the mPFC (IMAGE)
Caption
Injection of a virus suppressing St3gal1 expression (shSt3gal1) into the prefrontal cortex of normal mice induced depression-like behaviors. These mice exhibited increased latency to feed in a novel environment, reflecting heightened anxiety and reduced feeding motivation (NSFT, novelty-suppressed feeding test), as well as decreased sucrose preference, indicating anhedonia (SPT, sucrose preference test).
Credit
Institute for Basic Science
Usage Restrictions
Attribution Required
License
Original content