Figure 4. Alleviation of depression-like behaviors by restoring St3gal1 expression in the mPFC (IMAGE)
Caption
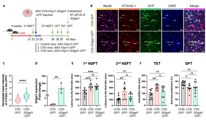
Injection of a virus enhancing St3gal1 expression (St3gal1-GFP) into the medial prefrontal cortex (mPFC) of mice exposed to chronic variable stress (CVS) markedly alleviated depression-like behaviors. Stressed mice expressing GFP alone (CVS.GFP) showed prolonged latency to feed in a novel environment, indicating heightened anxiety and reduced feeding motivation (NSFT), as well as increased immobility, reflecting despair-like behavior or passive stress-coping behavior (TST). In contrast, mice with restored St3gal1 expression (CVS.St3gal1-GFP) exhibited significant behavioral improvement. These findings suggest that restoration of St3gal1 expression in the mPFC can mitigate depression-related behaviors.
Credit
Institute for Basic Science
Usage Restrictions
Attribution Required
License
Original content