Article Highlights
Updates every hour. Last Updated: 25-Nov-2025 09:11 ET (25-Nov-2025 14:11 GMT/UTC)
The size and composition of our circle of friends and family influence how we perceive our own body
Universidad Carlos III de MadridBuilding breath, layer by layer: 3D printing with living lung cells in extreme environments
Texas A&M University- Journal
- Biomimetics
Long-term cattle performance focus of research review, call for collaboration
University of Arkansas System Division of AgricultureAs part of an effort to better evaluate how pre-weaned calf and stocker calf treatments influence feedlot performance, Daniel Rivera, associate professor of animal science with the University of Arkansas System Division of Agriculture and Paul Beck, a professor and extension specialist for beef nutrition with Oklahoma State University’s department of animal and food sciences, published a summary of research on the topic in a special issue of Applied Animal Sciences, the American Registry of Professional Animal Scientists' official journal.
- Journal
- Applied Animal Science
Anti-angiogenic therapy as a beacon of hope in the battle against pulmonary NUT midline carcinoma
Higher Education PressPrimary pulmonary nuclear protein of the testis (NUT) midline carcinoma (NMC) is an extremely rare, highly aggressive thoracic malignancy that presents significant diagnostic and therapeutic challenges, characterized by heterogeneous clinical manifestations, frequent misdiagnosis, and a poor prognosis. This case report details two patients with advanced primary pulmonary NMC treated with a multimodal strategy combining anti-angiogenic agents, platinum-based chemotherapy, and radiotherapy—achieving overall survival (OS) of 32 and 13 months, respectively, which far exceeds the currently reported median OS of approximately 6.7 months for advanced NMC. A systematic literature review of 86 published cases (2011–2024) was also conducted, summarizing current diagnostic methods (such as immunohistochemistry for nuclear NUT expression and fluorescence in situ hybridization (FISH) for NUTM1 rearrangement) and treatment modalities for NMC. Findings indicate that multimodal therapy incorporating anti-angiogenic agents yields superior clinical outcomes compared to conventional monotherapy, especially for patients ineligible for surgery. The report also highlights diagnostic pitfalls, such as overlapping histopathological features with squamous cell carcinoma, and underscores how integrating anti-angiogenic therapy addresses the aggressive biology of NMC, offering a new therapeutic direction for this refractory malignancy.
- Journal
- Frontiers of Medicine
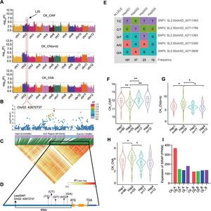
Crigler-Najjar syndrome type 2 complicating cholecystitis in a patient with UGT1A1 gene double homozygous mutations
Higher Education PressCrigler-Najjar syndrome (CNS) and Gilbert syndrome (GS) are rare autosomal recessive disorders causing unconjugated hyperbilirubinemia due to reduced UGT1A1 enzyme activity, with CNS type 2 (CNS2) carrying a higher risk of gallbladder stones and cholecystitis than the typically benign GS. This case report details a 28-year-old male patient with recurrent right upper abdominal pain and lifelong persistent jaundice, diagnosed with CNS2 complicated by gallbladder stones and cholecystitis after genetic testing revealed rare double homozygous mutations—A(TA)₇TAA (rs3064744) and P229Q (rs35350960)—in the UGT1A1 gene. Pedigree analysis showed the patient’s parents, who had mildly elevated bilirubin levels, carried compound heterozygous mutations of the same two variants and were diagnosed with GS. Bioinformatics analysis indicated A(TA)₇TAA, located in the UGT1A1 promoter’s TATA-box region, impairs gene transcriptional initiation, while P229Q alters the protein’s three-dimensional structure and is likely pathogenic. The double homozygous mutations in the patient resulted in a more severe phenotype than the compound heterozygous mutations in his parents. The case highlights the need to suspect inherited hyperbilirubinemia causes after ruling out biliary obstruction, and suggests early bilirubin reduction (to < 103 μmol/L (6 mg/dL)) may lower CNS2 patients’ risk of complications like cholecystitis, though longer follow-up studies are required to confirm this.
- Journal
- Frontiers of Medicine
Developing a polygenic risk score for pelvic organ prolapse: a combined risk assessment approach in Chinese women
Higher Education PressPelvic organ prolapse (POP), a condition whose development is shaped by both genetic and clinical risk factors, significantly impairs women’s quality of life, yet genetic insights into non-European populations and comprehensive risk models that integrate genetic and clinical data remain insufficiently explored. To address this gap, the first polygenic risk score (PRS) for POP in the Chinese population was constructed, leveraging 20 disease-associated genetic variants derived from the largest available genome-wide association study (GWAS) on POP. The research analyzed two cohorts: a discovery cohort comprising 576 POP cases and 623 controls, and a validation cohort with 264 cases and 200 controls. Results confirmed that the POP case group had a significantly higher PRS than the control group; notably, women in the top 10% of PRS values (highest genetic risk) had an odds ratio of 2.6 for developing POP compared to those in the bottom 10% (lowest genetic risk). A high PRS was also found to correlate significantly with POP occurrence in specific subgroups: women over 50 years old and those with one or no childbirths. Additionally, an integrated prediction model combining PRS with clinical risk factors demonstrated better predictive accuracy than existing PRS-only models. This combined risk assessment tool proves robust for POP risk prediction and stratification, providing valuable guidance for personalized preventive measures and treatment strategies in future clinical practice.
- Journal
- Frontiers of Medicine
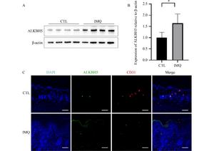
ALKBH5 exacerbates psoriatic dermatitis in mice by promoting angiogenesis
Higher Education PressPsoriasis, a chronic inflammatory skin disease, relies heavily on abnormal angiogenesis for its pathogenesis, and AlkB homolog 5 (ALKBH5)—an N⁶-methyladenosine (m⁶A) demethylase with known roles in regulating angiogenesis in cardiovascular and eye diseases—has emerged as a key player in this process. In imiquimod (IMQ)-induced psoriasis mouse models, ALKBH5 was found to be upregulated in skin lesions compared to control groups, with co-localization with cluster of differentiation 31 (CD31), an endothelial cell marker linked to angiogenesis. ALKBH5-deficient (ALKBH5-KO) mice showed reduced IMQ-induced psoriatic dermatitis, with histological improvements including thinner epidermis, less hyperkeratosis, fewer dermal capillaries, and decreased inflammatory cell infiltration. These mice also exhibited alleviated angiogenesis in psoriatic lesions, mediated by downregulation of the protein kinase B (AKT)/mammalian target of rapamycin (mTOR) pathway. In vitro, human umbilical vein endothelial cells (HUVECs) treated with IL-17A— a cytokine critical to psoriasis pathogenesis—showed significant upregulation of ALKBH5, which further promoted the expression of angiogenesis-related cytokines and endothelial cell proliferation. ALKBH5 knockdown in HUVECs suppressed cell proliferation and angiogenesis, while overexpression had the opposite effect, with both processes regulated via the AKT-mTOR pathway. Collectively, these findings highlight ALKBH5’s pivotal role in psoriatic dermatitis and angiogenesis, identifying it as a potential therapeutic target for psoriasis.
- Journal
- Frontiers of Medicine
Suppressing DBNDD2 promotes neuron growth and axon regeneration in adult mammals
Higher Education PressEffective axon regeneration is critical for restoring nerve function in patients with axon injury-related neurological diseases, yet adult mammals show limited regenerative capacity in central axonal branches of dorsal root ganglion (DRG) neurons compared to their peripheral counterparts. To explore molecular drivers of this difference, rat sciatic nerve or dorsal root axotomy was performed to examine the expression of dysbindin domain containing 2 (DBNDD2) in DRGs after regenerative peripheral or non-regenerative central axon injury. Results revealed DBNDD2 is down-regulated in DRGs post-peripheral injury but up-regulated after central injury. Additionally, DBNDD2 expression varies between neonatal and adult rat DRGs, increasing gradually with development. Functional tests via DBNDD2 knockdown demonstrated that silencing this gene promotes neurite outgrowth in both neonatal and adult DRG neurons and stimulates robust axon regeneration in adult rats following sciatic nerve crush injury. Bioinformatic analysis further identified that transcription factor estrogen receptor 1 (ESR1) interacts with DBNDD2, exhibits a similar expression trend post-axon injury, and may target DBNDD2. These findings suggest that reduced DBNDD2 levels after peripheral injury and low neonatal DBNDD2 abundance contribute to axon regeneration, highlighting DBNDD2 manipulation as a promising therapeutic strategy for improving recovery after axon damage.
- Journal
- Frontiers of Medicine
Premature mortality projection for diabetes to 2030: a subnational evaluation towards the Healthy China 2030 Goals
Higher Education PressThe Healthy China 2030 Plan established a key target of cutting premature deaths from diabetes by 30% by 2030, yet no assessment of diabetes-related premature mortality has been conducted since the plan’s launch. To address this gap, data from the Global Burden of Disease Study 2021 was utilized to calculate diabetes-related premature deaths by sex, province, and disease subtype across China from 1990 to 2021. The average annual percent change (AAPC) was employed to analyze temporal trends in premature mortality for different groups over this period, and projections of such mortality up to 2030 for the entire country and its individual provinces were made based on the average annual change rate observed between 2010 and 2021. Findings revealed that diabetes-related premature mortality first rose slowly, from 0.5% in 1990 to 0.6% in 2004, before declining through 2021, when it reached 0.4%. By 2030, only Fujian Province is expected to achieve the 30% reduction target, with merely seven provinces meeting the goal for females and none for males. Significant disparities in the decline rate exist between inland and coastal regions, highlighting obvious geographic differences and underscoring the need to balance the distribution of medical resources.
- Journal
- Frontiers of Medicine